太阳能供电的照明系统
本电路如下图所示,太阳电池经S1和D1对蓄电池进行充电,蓄电池供功率LED发光照明。
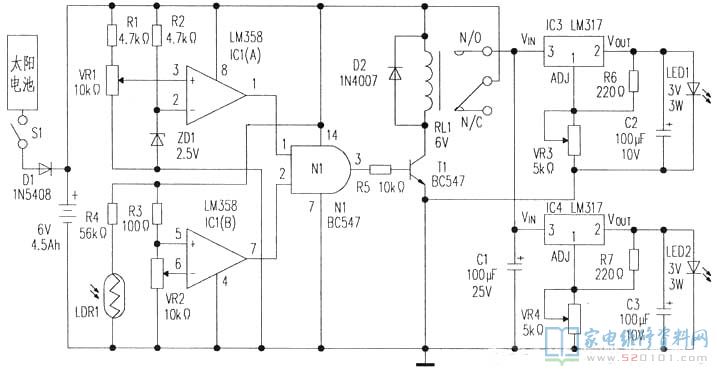
太阳电池板的规格为:最大功率10.0W,最高电压为17.0V,最大电压0.6A,短路电流0.7A,开路电压21.8V。D1用来防止电流从蓄电池流向太阳电池板。铅酸蓄电池的额定参数为6V/4.5Ah。

控制单元由电池电压检测、光线检测和逻辑电路三部分组成。电池电压检测由IC1A和ZD1等构成,以防止蓄电池过度放电。放电限值由R1/VR1分压电路设定。IC1A②脚的基准电压由稳压管ZD1确定。当蓄电池电压低至设定电压时,IC1A输出变为低电位。蓄电池的放电范围由VR1调节。
光线检测由IC1B和LDR1等构成,用来控制功率LED电路的自动接通(夜晚)和断开(白天)。光线的强弱由光敏电阻LDR1检测,LDR1电阻的变化通过分压电路R4/LDR1连接至IC1B的⑤脚,再与⑥脚上的基准电压在比较器IC1B中比较。
与门N1的一个输入端连接电池电压检测电路输出,另一个连接光线检测电路输出,当这两个输入均为高时,N1的输出也为高,经晶体管T1驱动继电器RL1,接通LED电源电路。
LED驱动电路用两块稳压芯片(LM317),分别驱动3W负载。功率LED的额定功率为3W,由于温度升高时电流有可能超过额定值,对此可以加散热器和控制其端电压来解决。稳压器的输出电压可用VR3和VR4来调节,使LED的端电压在3.0V和3.4V之间变化。充电电流应是4.5Ah的10%。

