节能环保的太阳能楼宇梯灯
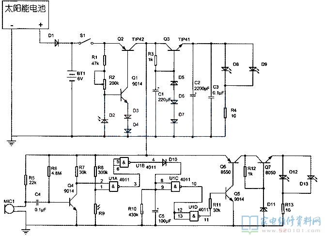
太阳能节能环保楼宇梯灯的作品实物图如右图所示,设计电路如上图所示。它主要由太阳能电池板、蓄电池、稳压电路、光控电路和声光控制电路组成,原理框图如下图所示。当有太阳光照射时,太阳能电池板产生8~12V的直流电源经D1加入到6V蓄电池BT1两端,对BT1进行充电,BT1把电能储存起来,以便晚上或光线不够时使用。
一、电路工作原理


1、当外部光线足够强时,光电二极管D2因受强光照射,其两端的电阻很小,导致Q1的基极电压低于1.8V,则Q1截止,Q2也相继截止,BT1的直流电源无法通过Q2的ec结加到后续各部分电路,LED不发亮。
2、在晚上或白天光线不够时,光电二极管D2因不受光照射,其两端的电阻很大,经R1、R2和光敏二极管两端电阻分压后,导致Q3的基极电压大于1.8V,则Q1饱和导通,Q2也相继饱和导通,BT1的直流电源通过Q2的ec结分两路进行供电,一路加到由Q3、D5、D6、D7、R3、C1组成的稳压电路,稳压为3.3V,再通过Q3的ce结加到多只LED(D8、D9)的两端,LED发亮,可为长廊、通道等提供照明;另一路加到由Q4、U1、MIC1、R9组成的声光控制电路,光敏电阻R9与声控输出为与非的关系,这时,R9的阻值较大,使与非门U1的第1脚为高电平,而第3脚电平取决于声控,当行人走过发出声音,MIC1拾取声信号,Q4瞬间由饱和导通变成截止,U1的第2脚为高电平,经与非门作用,第3脚输出为低电平,第4脚为高电平,D10导通,电源对C5进行充电,第8、9脚为高电平,经与非门的作用第10脚输出为低电平,第11脚输出为高电平,使Q5、Q6饱和导通,BT1电源再经过Q6的ec结加到由Q7、D11组成的稳压电路,把6V电压稳压为3.3V,为LED(D12、D13)供电,D12、D13发光,为行人提供照明。由于声控使D10瞬间导通,随后变为截止,所以在截止期间C5向R10放电,放电开始,第11脚仍输出为高电平维持D12、D13发光。当电容C5两端电压低于37V第11脚输出变为低电平,D12、D13熄灭,D12D13点亮的时间由R10、C5的时间常数决定。
二、制作过程
1、主要元件的选择
太阳能电池采用12v、100mA的太阳能电池板:D1为一只隔离二极管,本电路选择IN4001;BT1为畜电池;Q1、Q2、D2、D3、D4、R1、R2组成光控电路,光控电路由取样电路、基准电路、比较放大电路和调整电路组成,其中Q1为比较放大,Q2为调整,D2、R1、R2为取样,D2是一只光敏二极管,D3、D4提供基准电压,考虑负载工作电流情况,Q1采用9014,而Q2采用TIP42,D3、D4采用IN4148;Q3、D5、D6、D7组成稳压电路,D2采用3.0V的稳压管,D3采用1N4148的普通二极管,Q3采用TIP41;R4为限流电阻,采用2W10Q;C2、C3为高、低频的滤波电容,C2采用2200uF门0V的电解电容,C3采用O1uF的陶瓷电容。MIC1、Q4、U1、R9、Q5、Q6组成声光控制电路,Q4、Q5采用9014,U1采用4011,Q6用8550。Q7、R12、D11组成稳压电路用3.9V稳压管,Q7用8050。
2、调试
按图连接电路,先用直流稳压电源测试现行LED工作电压,根据所测试的电压确定稳压电路输出电压的大小,再调光控电路,具体方法如下:
(1)用直流稳压电源直接对LED进行测试,调节其输出的直流电压3~5V,观察LED发亮及负载电流的情况,确定稳压电路输出的电压为36V。
(2)用黑布遮住光敏二极管。用一字的螺丝刀调节R2电阻的阻值,使输出约为3~3.6V的直流电压,如果无法实现,可调整取样电路中的上偏置电阻R1或改变基准电路中的二极管的个数,再调节R2便可实现。
(3)根据第一步测试确定电压值,调整稳压电路的D5稳压值,若无法找到合适的稳压管,可在D5的阳极串入普通二极管D6、D7,直到稳压电路输出为36V。
(4)调节R10、C5的参数,来确定D12、D13的LED点亮的时间。
三、使用说明
本作品采用太阳能电池板创作的太阳能路灯,由于太阳能电池板容易损坏,使用者必须小心使用。作品面板上有一个红色的按键S1为维修开关,有一个光控的窗口。当有阳光照射,作品会将太阳能转为电能并贮存,按下维修开关,光控电路根据窗口光线情况,确定对梯灯电路供电,在梯灯电路中,采取声控、光控对LED(D12、D13)实行自动控制。

